返回主站
|
加入收藏
|
设为首页
|
学校地图
首页
|
学校概况
|
师资力量
|
校园动态
|
德育少队
|
教研活动
|
家校互动
|
后勤管理
|
校长信箱
当前位置:
主页
>
锦园小学
>
教研活动
>
注重学科融合·开启全面探究——陕西师范大学锦园小学二年级的孩子们这样进行“疫情探究”活动
作者:二年级语文组 来源:本站原创 发布时间:2020-04-02 09:21 阅读次数: 次
别样的春节,别样的假期,别样的学习方式,别样的人生经历……2020年初,一场突如其来的新冠肺炎疫情,笼罩了整个中国。疫情打乱了人们的正常生活,学生也不能像往常一样,坐在明亮的教室上课。但是,孩子们并没有停下学习的脚步,在学校的大力倡导下,年级组老师的精心设计下,二年级的全体学生将这次疫情为教材,每周一个主题,进行了一系列自主探究活动。
绘本阅读我在行,疫情事实我来寻
在老师的推荐下,我们一起阅读了绘本《为什么不能出门》,从中认识到了更多的汉字、英文。同时,“绘本+表格”的形式让我们更加直观地感受到了这个寒假与往年有何不同。
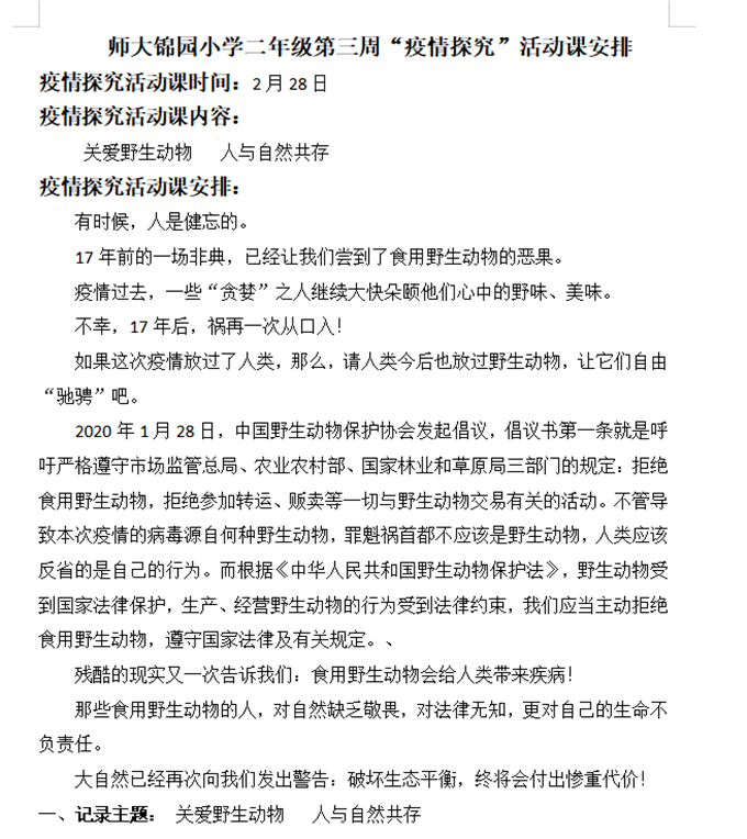
我关爱野生动物,我保护自然母亲
这次疫情又一次告诉我们:食用野生动物会给人类带来疾病!破坏生态平衡,终将会付出惨重代价!
我们通过和家人一起表演的形式,告诉大家当身边有朋友、亲人食用野生动物,或购买野生动物制品时,该如何制止他们。我们还设计了以“关爱野生动物”为主题的环保标语,呼吁人们:保护大自然,保护野生动物,其实就是在保护人类自己!
动手动脑我快乐,健康饮食少不了
“民以食为天”,饮食是我们保持身体健康的必需。营养健康的美食在满足我们味蕾的同时,也会带给我们生活的幸福感。我们变身为一位位小小“美食家”,和食物来了一次特殊的“约会”。我们查阅资料了解食物种类和营养成分,为家人做出了一顿色香味俱全的营养美食。这不仅丰富了我们疫情期间的业余生活,还培养了我们健康饮食观念。
疫情防护很重要,口罩知识我知道
一个小小的口罩,带给我们的不仅仅是健康,更是良好的卫生习惯。我们利用网络或书籍,查资料了解口罩的分类和内部构造,了解了更多关于口罩的知识。
我们从口罩名称、用途、材质、特点进行归类对比,制作出来一张张思维导图、小报。这次活动让我们知道了:戴口罩是保护自己,也是保护他人!
凝心聚力战疫情,大国担当我自豪
疫情期间,我们通过听家长讲或看电视等方式,不仅了解了很多疫情之下全国各族人民团结一心、全力奋战的感人事迹,还知道了中国医疗队及中国政府近期对其他疫情国家给予的医疗援助及物资援助,也感受到了我国抗击疫情的雄厚实力和必胜决心,为身在中国而骄傲和自豪。我们将所听所想通过思维导图或表格形式进行了汇总,表达自己对祖国的热爱和祝福!
疫情之下,我们虽然“宅”在家里,但是一次一次的自主探究活动让我们回归生活,立足实际,勇于表达,快乐成长。“莫道浮云终蔽日,严冬过尽绽春蕾。”我们期待着繁花盛开,抗“疫”胜利,早日回到美丽的校园!
作者:二年级语文组
审核:马学梅
复审:尹 苗
(责任编辑:admin)
<收藏>
|
<关闭窗口>
|
<打印>
版权所有 锦园小学版权所有
备案信息
陕ICP备09009522号-3
地址:
电话:
传真:86-029-86172261
E-mail:sdjygj@126.com